Лахтинский радиус. Общая тема

Модератор: Nomernoy

Ответить
Аватара пользователя
kot
Профессионал
Профессионал
Сообщения: 8283
Зарегистрирован: 21 июл 2007, 17:39
Станция метро: Озерки
Откуда: издалека

Re: Лахтинский радиус. Общая тема

Сообщение kot »

vartal писал(а): поняли, что строительство горлифтов было большой ошибкой.
Кто понял?
Самые развитые страны строят станции со стеклянными дверями на платформах, для обеспечения возможности движения поездов без машинистов.
Надеюсь и в России поймут, что хорошую идею, которую сразу не удалось воплотить на 100% хорошо, надо развивать, а не хоронить.
Если не знаешь, что делать - не делай ничего.
Аватара пользователя
vartal
Сообщения: 1380
Зарегистрирован: 10 ноя 2012, 13:58
Станция метро: -------
Откуда: Москва
Контактная информация:

Re: Лахтинский радиус. Общая тема

Сообщение vartal »

А во всёх "самых развитых странах" такие же небольшие интервалы и пассажиропоток?
Жить - хорошо, а хорошо жить - ещё лучше (©)
Аватара пользователя
vbif
Сообщения: 361
Зарегистрирован: 28 дек 2011, 23:11
Станция метро: Гостиный Двор

Re: Лахтинский радиус. Общая тема

Сообщение vbif »

Токио?
Gleb
Сообщения: 898
Зарегистрирован: 22 май 2006, 23:11
Станция метро: Новочеркасская

Re: Лахтинский радиус. Общая тема

Сообщение Gleb »

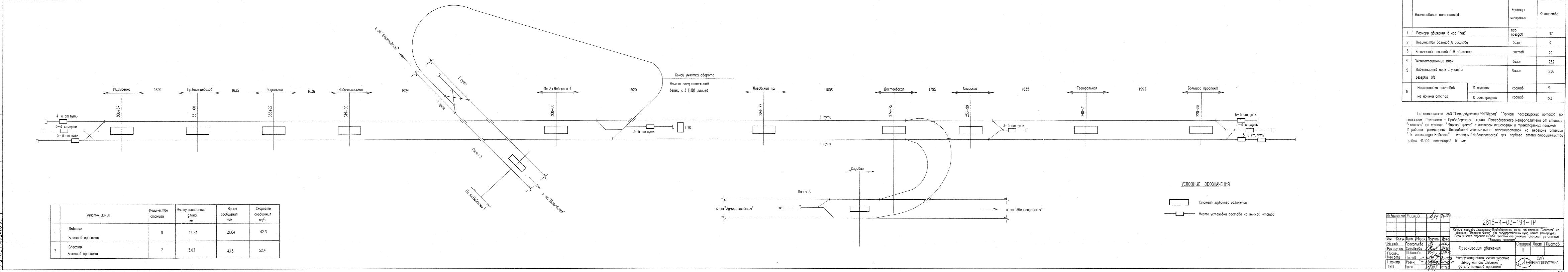
Эксплуатационная схема участка от ст. "Ул. Дыбенко" до ст. "Большой пр.":
Эксплуатационная схема участка от ст. ул. Дыбенко до ст. Большой пр..jpg
Lashner
Сообщения: 374
Зарегистрирован: 27 сен 2006, 12:40

Re: Лахтинский радиус. Общая тема

Сообщение Lashner »

karhu писал(а):
mx писал(а):
На сайте заказа висит разъяснение положений конкурсной документации. Почитав его у меня появилось ощущение, что "Метрострой" может отскочить от этого контракта и претендентов не будет вовсе..


Есть такое :(
Ни деньги, ни сроки Метрострой не устраивают.
Есть большая вероятность отказа от контракта.


Так оно и получилось - никто не заявился:
Комитет по государственному заказу опубликовал протокол вскрытия конвертов на строительство перегона четвертой линии от «Спасской» до «Горного института». Как следует из документов, опубликованных на сайте госзакупок, на тендер не заявилась ни одна компания.

Напомним, что максимальная стоимость работ составляет 21,3 млрд рублей. За эти деньги подрядчик должен построить перегон от «Спасской» до «Горного института», а также вестибюль новой станции четвертой линии, который будет находиться на пересечении Большого проспекта и Косой линии. Срок строительства станции, указанный в документации, – декабрь 2018 года.

При этом «Метрострой» в настоящее время уже занимается выносом инженерных сетей с места строительства станции, и поэтому все наблюдатели ожидали, что компания заявится на конкурс. В «Метрострое» пояснили, что компанию не устраивают высокие требования к банковской гарантии – 30% от общей суммы контракта, а также сжатые сроки строительства. «По проекту работы нужно вести от первого квартала 2014-го до середины 2019-го», – пояснили в «Метрострое».

В свою очередь, в профильном комитете по развитию транспортной инфраструктуры также указывают, что одной из причин срыва конкурса стали требования к гарантии. «По имеющейся у нас информации, в связи с трудной финансовой ситуацией банки отказались выдавать банковскую гарантию в полном объеме. Поэтому потенциальные подрядчики не смогли собрать полный пакет документов и заявиться на конкурс. Снизив требования по банковским гарантиям в рамках коридора, установленного законом, мы планируем в течение месяца повторно объявить конкурс», – говорят в КРТИ.
Аватара пользователя
в40
Профессионал
Профессионал
Сообщения: 14778
Зарегистрирован: 05 фев 2009, 19:46
Станция метро: Проспект Большевиков
Откуда: Дачное

Re: Лахтинский радиус. Общая тема

Сообщение в40 »

Теперь КРТИ остаётся благополучно провалить конкурс на строительство НВЛ, и о метро к ЧМ-2018 можно забыть...
О=О=О=О=О=О=О=О=О=О=О=О=О=О=О=О=О=О=О
Аватара пользователя
Horror
Сообщения: 970
Зарегистрирован: 26 апр 2009, 11:11
Станция метро: Осиновая Роща

Re: Лахтинский радиус. Общая тема

Сообщение Horror »

Со сроками строительства какая-то непонятка выходит. Несколькими страницами ранее говорилось из документации
На основании технического плана строительства выполнение строительства линии в срок 5 лет 2 месяца.

А сейчас получается декабрь 2018-го. Откуда взялась первоначальная цифирь, если несложно подсчитать, что до декабря 2018-го всего 4 с небольшим года, и то с натяжкой, если считать от времени начала оборудования площадок?
Зато понятно, отчего "Метрострой" стал "кочевряжиться" в вопросе сроков.
С участком НВЛ по срокам та же петрушка, но там будет двухпутный тоннель, есть теоретическая возможность строить быстрее.
Лучший способ избавиться от своего недостатка - это преподнести его всем в виде достоинства.
Аватара пользователя
kot
Профессионал
Профессионал
Сообщения: 8283
Зарегистрирован: 21 июл 2007, 17:39
Станция метро: Озерки
Откуда: издалека

Re: Лахтинский радиус. Общая тема

Сообщение kot »

Horror писал(а):С участком НВЛ по срокам та же петрушка, но там будет двухпутный тоннель, есть теоретическая возможность строить быстрее.
Двухпутный тоннель строится немецким щитом.
В свете последних финансовых событий тут проблемы выросли даже быстрее, чем растёт снежный ком.
Щит ведь до сих пор не полностью оплачен, и расходники для него подорожали практически вдвое.
Я даже не знаю теперь, дойдёт ли щит до финишной черты на ФР, а уж работа его на новом участке вообще становится похожей на фантастику.
Финансовые ресурсы Метростроя далеко не безграничны.
Если не знаешь, что делать - не делай ничего.
Аватара пользователя
в40
Профессионал
Профессионал
Сообщения: 14778
Зарегистрирован: 05 фев 2009, 19:46
Станция метро: Проспект Большевиков
Откуда: Дачное

Re: Лахтинский радиус. Общая тема

Сообщение в40 »

Horror писал(а):Со сроками строительства какая-то непонятка выходит.

Как раз всё очень даже понятно. Чиновники из-за своей нерасторопности (или неумения работать) потеряли целый год, а теперь хотят, чтобы подрядчик уложился к установленному сроку и построил всё на год быстрее. И при том ещё задаром. В общем, в лучших традициях советского застоя: пятилетку - в четыре года!
О=О=О=О=О=О=О=О=О=О=О=О=О=О=О=О=О=О=О
Аватара пользователя
mx
Профессионал
Профессионал
Сообщения: 4123
Зарегистрирован: 14 сен 2005, 21:32
Станция метро: -------
Откуда: 59`50N 30`25E

Re: Лахтинский радиус. Общая тема

Сообщение mx »

kot писал(а):Щит ведь до сих пор не полностью оплачен, и расходники для него подорожали практически вдвое.
Если поставить щит на прикол он вообще денег приносить не будет, а вот платить за него всё равно надо. Что до расходников - будут аналоги искать, попроще. Конечно чревато потерей гарантии и прочими проблемами, но что делать - обстоятельства.
Всё потому, что кто-то слишком много ест!
Аватара пользователя
kot
Профессионал
Профессионал
Сообщения: 8283
Зарегистрирован: 21 июл 2007, 17:39
Станция метро: Озерки
Откуда: издалека

Re: Лахтинский радиус. Общая тема

Сообщение kot »

mx писал(а): Если поставить щит на прикол он вообще денег приносить не будет.
но что делать - обстоятельства. :)

В своё время из-за схожих проблем прекратилось строительство ФР.
И как прекратилось! На 20 лет!
Если не знаешь, что делать - не делай ничего.
Аватара пользователя
mx
Профессионал
Профессионал
Сообщения: 4123
Зарегистрирован: 14 сен 2005, 21:32
Станция метро: -------
Откуда: 59`50N 30`25E

Re: Лахтинский радиус. Общая тема

Сообщение mx »

Каких это ещё схожих проблем :shock: ? Тогда использовали какую-то импортную лизинговую технику? Тогда остановили давно самортизированные старые КТ. Дело было в отсутствии денег, развале финансовой системы, а сейчас пока деньги есть. Вообще если подходить с умом в нынешний кризис можно вовсю строить метро. Подавляющее большинство используемых в метростроении материалов - отечественные.
Всё потому, что кто-то слишком много ест!
Аватара пользователя
kot
Профессионал
Профессионал
Сообщения: 8283
Зарегистрирован: 21 июл 2007, 17:39
Станция метро: Озерки
Откуда: издалека

Re: Лахтинский радиус. Общая тема

Сообщение kot »

mx писал(а):Дело было в отсутствии денег, развале финансовой системы, а сейчас пока деньги есть.

Не похоже, что есть...
Уже много лет при обсуждении всего, что нужно, ответ стандартный: "Денег нет".
Теперь это видно невооружённым глазом.
Если не знаешь, что делать - не делай ничего.
Аватара пользователя
в40
Профессионал
Профессионал
Сообщения: 14778
Зарегистрирован: 05 фев 2009, 19:46
Станция метро: Проспект Большевиков
Откуда: Дачное

Re: Лахтинский радиус. Общая тема

Сообщение в40 »

kot писал(а):В своё время из-за схожих проблем прекратилось строительство ФР.
И как прекратилось! На 20 лет!

И, всё-таки, не на 20, а на 10 (с 1994 по 2004). Правда, это не меняет сути.
kot писал(а):Уже много лет при обсуждении всего, что нужно, ответ стандартный: "Денег нет"...

При этом несколько лет подряд в городском бюджете постоянно оставались неосвоенными десятки миллиардов рублей на разные программы.
О=О=О=О=О=О=О=О=О=О=О=О=О=О=О=О=О=О=О
Аватара пользователя
mx
Профессионал
Профессионал
Сообщения: 4123
Зарегистрирован: 14 сен 2005, 21:32
Станция метро: -------
Откуда: 59`50N 30`25E

Re: Лахтинский радиус. Общая тема

Сообщение mx »

В том то и дело, что деньги есть. Всё есть. Это мне Простоквашино напоминает, когда Шарик вместо валенок кеды купил.
-Может у вас средств не хватает?
-Средства у нас есть. У нас ума не хватает!
Всё потому, что кто-то слишком много ест!
Ответить

Вернуться в «Строительство и проектирование»